Registros na Agenda de Compromissos Públicos
O Sistema e-Agendas permite que o agente público registre em sua agenda informações sobre:
- Diferentes tipos de compromissos públicos ( art. 5º, inciso I e art. 11, inciso I e §5º do Decreto nº 10.889/2021)
- Hospitalidades e presentes recebidos de agente privado, em razão do cargo, função, mandato ou emprego público que ocupe ou de atividades que exerça enquanto agente público (capítulos V e VI e art. 11, inciso II do Decreto nº 10.889/2021)
- Viagens realizadas a trabalho nas quais haja custeio de despesas, no todo ou em parte, por agente privado (art. 11, inciso III e §1º do Decreto nº 10.889/2021)
- Afastamentos do agente público, incluindo o nome do substituto, quando houver.
Para fins do Sistema e-Agendas, devem ser registrados como afastamentos quaisquer períodos em que o Titular indique substituto. Vale destacar que o período de afastamento não impede o registro de compromissos de que participe o próprio Titular.
Nos subitens seguintes vamos detalhar os principais tipos de registros que podem ser realizados no e-Agendas, explicando resumidamente o propósito da operação e o passo a passo de procedimentos que o APO, o Assistente Técnico ou o Gestor de Agenda deverão adotar para concretizar os registros no Sistema.
Registro e Publicação de Viagens na Agenda de Compromissos
Explicação resumida
Incluímos este como o primeiro item da parte de Registros e Publicações no e-Agendas, buscando que o usuário tenha a melhor experiência na operacionalização do Sistema. É que o e-Agendas correlaciona compromissos públicos e viagens quando eles acontecem em conjunto e, nesses casos, o Sistema exige o prévio registro do deslocamento.
O Agente Público Obrigado (APO) deverá registrar as informações referentes a uma determinada viagem sempre que o custeio, total ou parcial, dela envolver o recebimento de hospitalidades ofertadas por agente privado, tais como: passagem, acomodação, alimentação ou translado.
O Sistema possibilita fazer:
- O registro e publicação de uma viagem;
- O registro antes ou depois da realização da viagem (aconselha-se o registro das informações no Sistema de forma antecipada);
- A edição de uma viagem registrada ou publicada;
- A despublicação de uma viagem publicada, e
- A exclusão de uma viagem que tenha sido registrada apenas como rascunho, sem ter sido publicada.
Se um agente público, em uma mesma viagem a trabalho, tiver compromissos públicos em cidades distintas, cada trecho de deslocamento a cada uma dessas cidades deve ser incluído em um registro de viagem em separado, com exceção do trecho de retorno.
Vejamos o exemplo de um agente público que, lotado em Brasília, tem um compromisso em São Paulo, no período de 10 a 12 de janeiro de 2022, e outro no Rio de Janeiro, no dia 12 de janeiro. Ele faz uma viagem para São Paulo, em 10/01/2022, para o compromisso público e depois, em 12/01/2022, se desloca para o Rio de Janeiro, onde terá o segundo compromisso público. No mesmo dia 12, retorna à Brasília.
Neste caso, deverão ser registradas duas viagens no Sistema:
- Brasília → São Paulo; e
- São Paulo → Rio de Janeiro;
- Não há necessidade de registrar o último trecho (BSB → RJ).
A data de início da primeira viagem corresponde ao dia do deslocamento inicial – no exemplo, Brasília -> São Paulo, no dia 10/01/2022. A data de término da primeira e a data de início da segunda viagem serão a data de partida de São Paulo e a de chegada no Rio de Janeiro, respectivamente. Neste exemplo, elas coincidem, mas isso não é uma regra, depende de cada situação. A data de término da segunda viagem corresponde ao dia de chegada de volta a Brasília. A Tabela 3 abaixo ilustra o correto preenchimento dos dados:
Tabela 3: Exemplo de registro de viagem com diversos trechos.
| Código | Data início viagem | Data término viagem | Origem | Destino |
| 1 | 10-01-2022 | 12-01-2022 | Brasília | São Paulo |
| 2 | 12-01-2022 | 12-01-2022 | São Paulo | Rio de Janeiro |
Passo a passo: Registro e publicação de uma viagem

a. Clique no menu “Viagens”. Na tela que é gerada, você verá uma tabela com a relação de todas as viagens registradas na agenda do usuário, inclusive os rascunhos .
b. Clique no botão “+ Registrar Viagem”, no canto superior direito da tela de registros de viagens (Figura 36).

c. Inicie o preenchimento do formulário que é gerado, respondendo à pergunta sobre o custeio da viagem: algum item da viagem (como passagem, acomodação, alimentação, translado) foi custeado por agente privado? (Figura 37)
Observe que apenas em caso positivo, a viagem deve ser registrada no e-Agendas.
Se as despesas forem custeadas em sua totalidade por entes públicos, ou seja, por órgãos ou entidades de qualquer dos Poderes da União, dos Estados, do Distrito Federal ou dos Municípios, organismo internacional ou governo estrangeiro, não é necessário o registro no Sistema. Aparecerá uma pop up com essa orientação.
d. Preencha os campos de “Detalhes da Viagem”, informando tipo de transporte; país, estado e cidade de origem; país, estado e cidade de destino; objetivos da viagem (podendo marcar mais de um objetivo); data de início e de término; conexões, no caso de transporte aéreo (Figura 37) .
e. Clique no botão “Adicionar item” para indicar os itens pagos pelo(s) agente(s) privado(s) (Figura 37) .

f. Na tela que é gerada (Figura 38) adicione um item de cada vez. Depois de “Salvar”, é possível “editar”, “duplicar” ou “excluir” itens que tenham sido inseridos no formulário.
O total pago por agente privado será preenchido automaticamente e estará visível abaixo da relação dos itens informados.

g. Confirme o box “Declaro que todos os itens pagos por agente privado nesta viagem foram registrados e que as informações apresentadas são verídicas” (Figura 37).
h. Para finalizar, você poderá “Salvar Rascunho”, mantendo como registro interno; “Salvar e publicar” tornando visível na agenda pública do APO; ou “Excluir”, caso tenha partido já de um rascunho .
Para informações sobre edição, despublicação e exclusão de registros, consulte as orientações do Capítulo 6 deste Manual.
Os diferentes tipos de Compromissos Públicos
O Sistema prevê o registro e a publicação da participação do Agente Público em quatro diferentes tipos de compromissos públicos, a saber:
⇒ Audiência Pública – mecanismo participativo de caráter presencial ou telepresencial, consultivo, aberto a qualquer interessado, com a possibilidade de manifestação oral dos participantes, cujo objetivo é subsidiar processo de decisão em âmbito de atuação estatal;
⇒ Evento – atividade aberta ao público, geral ou específico, de caráter presencial ou telepresencial, tais como congressos, seminários, convenções, cursos, solenidades, fóruns, conferências e similares;
⇒ Audiência – interação, presencial ou telepresencial, entre agente público e representante de interesses, ainda que resultante de compromisso público agendado com representante de interesses por solicitação de outro agente público;
⇒ Reunião – encontro de trabalho, presencial ou telepresencial, entre o agente público e uma ou mais pessoas externas ao órgão ou entidade pública em que atua, desde que não haja representação privada de interesses. ligação=Arquivo:Captura_de_tela_2025-01-03_145059.png|centro|626x626px
Inicialmente, deve-se ter clareza quanto às seguintes informações gerais sobre o registro de compromissos públicos no Sistema:
Não se deve confundir o APO “responsável pelo compromisso público” com o APO “responsável pelo registro do compromisso”. Apesar de ser esperado que o APO responsável pelo compromisso faça o respectivo registro, compartilhando-o com os demais participantes, nada obsta que outro agente público faça o registro do compromisso por conta própria em sua agenda, seja por eventualmente discordar do que tenha sido registrado, seja pelo APO responsável pelo compromisso não ter feito o devido registro.
O registro de audiência é o que demanda o maior número de informações, pois é nele que ocorre a representação privada de interesses. É essencial saber diferenciar audiência de reunião e, por isso, o próprio Sistema ajuda o usuário, sugerindo a categorização a partir das respostas fornecidas às perguntas do formulário.
No registro de audiência pública ou de evento, não há necessidade de informar os nomes dos participantes.
Os campos do formulário de registro no e-Agendas variam conforme o tipo de compromisso que será registrado. Na Tabela 4 abaixo, compilamos os dados necessários para cada um de forma a facilitar a visualização geral dos quesitos.
Tabela 4: Informações necessárias para o registro de compromissos no e-Agendas
| Tipo de compromisso | Informações necessárias para registro |
| Audiência Pública | Título; Forma de realização:
→ Se presencial: Local, País, Estado, Cidade, Data de início, Hora de início, Data de término, Hora de término → Se telepresencial: Data; Hora de início e Hora de término |
| Evento (congresso, seminário, curso, solenidade, fórum, conferência ou similar) | Nome do evento; Tipo do evento; Forma de realização:
→ Se presencial: Local, País, Estado, Cidade, Data de início, Hora de início, Data de término, Hora de término → Se telepresencial: Data de início, Hora de início, Data de término, Hora de término |
| Audiência | Forma de realização:
→ Se presencial: Local, País, Estado, Cidade, Data, Hora de início, Hora de término → Se telepresencial: Data, Hora de início e Hora de término; Agentes públicos participantes: Nome completo; Representante de governos estrangeiros: País, Nome completo, Nome do Órgão/Entidade, Cargo/Função Representante de organismo internacional (OI): Nome do participante, Sigla, Nome e Setor do OI, Cargo/Função; Agentes privados participantes: Nome, Cargo (opcional), País, CPF/Passaporte, Instituição (opcional), E-mail; Sobre os objetivos do compromisso: Objetivos, Assunto e Detalhamento. |
| Reunião | Assunto, Forma de realização:
→ Se presencial: Local, País, Estado, Cidade, Data, Hora de início, Hora de término; → Se telepresencial: Data, Hora de início e Hora de término; Objetivos do compromisso Agentes públicos participantes: Nome completo; Representante de governos estrangeiros: País, Nome completo, Nome do Órgão/Entidade, Cargo/Função Representante de organismo internacional (OI): Nome do participante, Sigla, Nome e Setor do OI, Cargo/Função; Representante de pessoa jurídica: País, Nome do participante, Nome da pessoa jurídica Agentes privados participantes: Nome, País. |
Registro e Publicação de Audiências Públicas na Agenda de Compromissos
Explicação resumida
A Audiência Pública é caracterizada como uma sessão pública de caráter presencial ou telepresencial, consultiva, aberta a qualquer interessado, com possibilidade de manifestação oral dos participantes, com o objetivo de subsidiar o processo decisório estatal.
Para registrar uma audiência pública, são necessárias as seguintes informações:
⇒ Título da audiência pública;
⇒ Forma de realização (presencial ou telepresencial);
⇒Se presencial: Local, País, Estado, Cidade, Data de início, Hora de início, Data de término, Hora de término;
⇒Se telepresencial: Data; Hora de início e Hora de término.
Passo a passo: Registro e publicação de Audiências Públicas
1. Clique no menu “Compromissos” no menu superior da tela (Figura 39);
Para realizar um novo registro:
a. Clique no botão “+ Registrar compromisso” (Figura 39);

b. Selecione o tipo de compromisso “Audiência Pública” entre as opções que são apresentadas na tela inicial do formulário de registro (Figura 40);
c. Clique em “Avançar” (Figura 40);

d. Preencha o campo “Título” com o nome da ocasião (Figura 41);
Se selecionar a forma de realização como “Telepresencial”, informe a data e horas de início e de término da audiência pública.
Se selecionar a forma de realização como “Presencial”, além da data e das horas de início e de término da audiência pública, informe também o local, país, estado e cidade de realização.

e. Responda à pergunta “Compromisso realizado em viagem com recebimento de hospitalidade?” (Figura 41)
Caso a resposta seja “Sim”, proceda à identificação no campo abaixo da pergunta da viagem cadastrada no Sistema para a data indicada. Se ainda não tiver cadastrado a viagem, terá que voltar no menu “Viagens” e realizar este procedimento antes de continuar os registros do compromisso.
Caso a resposta seja “Não”, você pode prosseguir para o passo seguinte.
f. Para terminar, você pode clicar em “Salvar rascunho”, se ainda não quiser publicar o compromisso (talvez ainda queira confirmar alguma informação), ou clicar em “Agendar e publicar”, para que o registro seja publicado e esteja disponível, então, para visualização na agenda do APO (Figura 41).
Registro e Publicação de Eventos na Agenda de Compromissos
Explicação resumida
Evento compreende a participação do agente público em atividade aberta ao público, tais como congresso, seminários, convenções, cursos, solenidades, fóruns, conferências e similares.
Para registrar um evento, são necessárias as seguintes informações:
⇒ Nome do evento;
⇒ Tipo do evento (conferência, congresso, convenção, curso, fórum, seminário, solenidade, outro);
⇒ Forma de participação;
⇒ Local;
⇒ Data e horário de início;
⇒ Data e horário de término.
Passo a passo: Registro e publicação de Eventos

a. Clique no menu “Compromissos” no canto superior esquerdo da tela (Figura 35). Na tela que é gerada, você verá uma tabela com a listagem de todos os compromissos registrados na agenda do usuário.
Para realizar um novo registro:
a. Clique no botão “+ Registrar compromisso” (Figura 39);
b. Selecione o tipo de compromisso “Congressos, seminários, convenções, cursos, solenidades, fóruns, conferências e similares” entre as opções que são apresentadas na tela inicial do formulário de registro (Figura 42);
c. Clique em “Avançar” (Figura 42);

d. Preencha os campos referentes ao nome, tipo e forma de realização do evento (Figura 43);
Se selecionar a forma de realização como “Telepresencial”, informe a data e hora de início e de término.
Se selecionar a forma de realização como “Presencial”, além da data e hora de início e de término, informe também o local, país, estado e cidade de realização.
e. Responda à pergunta “Compromisso realizado em viagem com recebimento de hospitalidade?” (Figura 43);
Caso a resposta seja “Sim”, proceda à identificação, no campo abaixo da pergunta, da viagem cadastrada no Sistema para a data indicada. Se ainda não tiver cadastrado a viagem, terá que voltar no menu “Viagens” e realizar este procedimento antes de continuar os registros do compromisso.
Caso a resposta seja “Não”, você pode prosseguir para o passo seguinte.
f. Para terminar, você pode clicar em “Salvar rascunho”, se ainda não quiser publicar o compromisso (talvez ainda queira confirmar alguma informação), ou clicar em “Agendar e publicar”, para que o registro seja publicado e esteja disponível, então, para visualização na agenda do APO (Figura 43).

Registro e Publicação de Reuniões e Audiências na Agenda de Compromissos
Explicação resumida
Abordaremos, neste item, os compromissos que o Decreto nº 10.889/2021 classifica como Audiência e Reunião, porque o e-Agendas auxilia de forma ativa o usuário a fazer o devido enquadramento do registro no Sistema.
⇒ AUDIÊNCIA – compromisso presencial ou telepresencial do qual participe Agente Público e em que haja representação privada de interesses, e
⇒ REUNIÃO – encontro de trabalho entre o Agente Público e uma ou mais pessoas externas ao órgão ou à entidade em que atue, em que NÃO haja representação privada de interesses.
Diferença entre audiência e reunião
Uma reunião pode ocorrer entre agentes públicos de diferentes órgãos ou entidades, de diferentes Poderes, envolvendo também servidores estaduais ou municipais, ou até mesmo representantes de governos estrangeiros e organismos internacionais. Se não houver a participação de agentes privados, não será uma audiência.
Agora, mesmo que haja a participação de agentes privados, o compromisso poderá ser ainda uma reunião, desde que não envolva a representação privada de interesses. Exemplos dessa situação podem ser trazidos pelo que dispõe o §1º do art. 5º do Decreto nº 10.889/2021:
⇒ atendimento a usuários de serviços públicos e as manifestações e os demais atos de participação dos usuários dos serviços públicos;
⇒ realização de atividades relacionadas à comercialização de produtos ou serviços por parte de empresa pública, sociedade de economia mista ou suas subsidiárias;
⇒ prática de atos no âmbito de processos judiciais ou administrativos, na forma estabelecida na legislação processual;
⇒ prática de atos com a finalidade de expressar opinião técnica ou de prestar esclarecimentos solicitados por agente público, desde que a pessoa que expresse a opinião ou o esclarecimento não participe de processo de decisão estatal como representante de interesses;
⇒ envio de informações ou documentos em resposta ou em cumprimento de solicitação ou determinação de agentes públicos;
⇒ solicitação de informações;
⇒ exercício dos direitos de petição ou de obtenção de certidões junto aos Poderes Públicos;
⇒ comparecimento a sessão ou a reunião de órgãos ou entidades públicos, no exercício do direito de acompanhamento de atividade política; e
⇒ contato eventual entre agentes públicos e interessados em processos decisórios relacionados àqueles, ocorrido em eventos ou em situações sociais, de maneira casual ou não intencional, exceto se dos fatos e das circunstâncias apurados puder ser comprovada a representação de algum interesse.
Nestas situações, não há caracterização de representação privada de interesses e, por via de consequência, o que se constitui é uma reunião. Por outro lado, um compromisso será classificado pelo Sistema como audiência se envolver a participação de Agente Privado e se tiver representação privada de interesses, o que se verifica na interação destinada a influenciar processo decisório da Administração com relação a um dos seguintes propósitos:
⇒ formulação, implementação ou avaliação de estratégia de governo ou de política pública ou atividades a elas correlatas;
⇒ edição, revogação ou alteração de ato normativo;
⇒ planejamento de licitações e contratos; e
⇒ edição, alteração ou revogação de ato administrativo.
Na audiência, por haver representação de interesses específicos de um ou mais grupos, setores e diferentes segmentos da sociedade, é possível, e até mesmo provável, haver a defesa dos interesses próprios destas “partes interessadas”, visando influenciar o processo decisório estatal. Dar transparência sobre esse processo de interação público-privado é fundamental para propiciar igualdade de oportunidades de atuação e manifestação aos demais interessados no objeto tratado na audiência, em respeito ao “princípio da isonomia” de tratamento pela administração pública.
A tabela seguinte sintetiza as principais diferenças entre reunião e audiência:
Tabela 5: Audiência X Reunião
| AUDIÊNCIA | REUNIÃO |
| Há representação privada de interesses | Não há representação privada de interesses |
| Necessidade de maior detalhamento de informações, como a descrição do interesse representado e o fato de se estar representando interesse próprio ou de terceiros. | Não há necessidade do mesmo detalhamento que na audiência. |
| Parte das informações podem ser preenchidas diretamente no Sistema pelo participante privado . | Todas as informações para o agendamento do compromisso são registradas pelo agente público ou por seu(s) delegado(s). |
Cabe destacar, também, que a identificação do compromisso como uma reunião ou como uma audiência é feita a partir dos tipos de participantes (uma audiência necessariamente deve ter ao menos um agente privado) e do objetivo do compromisso (uma audiência tem representação privada de interesses). Como demonstraremos no passo a passo seguinte, a partir da resposta a algumas perguntas do formulário de registro no e-Agendas, o próprio Sistema indica em qual tipo de compromisso a ocasião se enquadra.
Agente Público atuando como representante privado de interesses
É possível que surjam dúvidas quando quem solicita uma reunião/audiência atua em uma entidade da administração indireta, notadamente uma empresa estatal. Apesar de se tratar de um Agente Público, este pode estar representando interesses “privados” desta empresa, a qual concorre no livre mercado com outras empresas (privadas ou públicas). Por isso, para identificar se é o caso de uma audiência (com representação privada de interesses) ou uma reunião (sem representação privada de interesses), deve-se considerar o representante da empresa estatal como um Agente Privado e identificar o tipo de compromisso a partir do objetivo que se tenha sob a ótica deste participante.

Assim, recomenda-se cautela e ação preventiva ao Agente Público que atua tanto em um órgão da administração direta, quanto em uma entidade da administração indireta, quando de eventual solicitação de audiência para representação de algum grupo de interesses privados, de modo a não incidir na hipótese do Inc. IV do art. 5º da Lei de Conflito de Interesses.
Especificidades do registro de audiência
⇒ São necessárias mais informações que para os demais registros de compromissos públicos, porque a audiência envolve a participação de agente privado e representação de interesses (vide Tabela 4);
⇒Parte das informações pode ser preenchida pelo agente privado solicitante da audiência ou por quem ele indique;
⇒ É o único compromisso em que a ação de publicar está separada da ação de agendar o compromisso; pode-se salvar o formulário já preenchido sem ainda publicá-lo. Isso funciona como uma forma de pré-agendamento, caso tenha sido solicitado ao agente privado o preenchimento de parte das informações, ou como rascunho, caso fique apenas internamente no âmbito da gestão do APO/delegados. Os demais compromissos só permitem o salvamento de rascunho, pois não há possibilidade de pré-agendamento.
⇒ Veja também o item “Diagrama de estados de uma audiência” para completa visualização do fluxo de registro deste tipo de compromisso no Sistema.
Passo a passo: Registro de reunião ou audiência

a. Clique no menu “Compromissos” no canto superior esquerdo da tela (Figura 39). Na tela que é gerada, você verá uma tabela com a listagem de todos os compromissos registrados na agenda do usuário.
Para realizar um novo registro:
a. Clique no botão “+ Registrar compromisso” (Figura 39);
b. Selecione o tipo de compromisso “Reunião/Audiência” entre as opções que são apresentadas na tela inicial do formulário de registro (Figura 44);
c. Selecione o(s) tipo(s) de participante(s) do compromisso (Figura 44).
Observe que as opções “reunião” e “audiência” estão juntas, porque o próprio Sistema dirá de qual dos dois tipos de compromisso se trata a partir de algumas perguntas sobre os tipos de participantes e sobre os objetivos do compromisso.
Se for marcado “Agente privado”, será aberto o campo para seleção do objetivo da participação do agente privado no compromisso. O Sistema fará automaticamente o enquadramento adequado entre reunião e audiência, conforme seja o caso (Figura 42).
d. Clique em “Avançar”;

Se o compromisso for enquadrado como Reunião (Figura 45):
a. Preencha os campos de dados da reunião, informando o assunto e a forma de realização;
b. Selecione os “Objetivos do Compromisso” (este campo do formulário aparece apenas quando marcado “Agente Privado” como participante na tela anterior). Podem ser selecionadas mais de uma das opções e deve-se ter em mente o objetivo do compromisso sob a ótica do agente privado;
c. Responda à pergunta “Compromisso realizado em viagem com recebimento de hospitalidade?”
Caso a resposta seja “Sim”, proceda à identificação, no campo abaixo da pergunta, da viagem cadastrada no Sistema para a data indicada. Se ainda não tiver cadastrado a viagem, terá que voltar no menu “Viagens” e realizar este procedimento antes de continuar os registros do compromisso;
Caso a resposta seja “Não”, você pode prosseguir para o passo seguinte;
d. Informe os dados dos Participantes;
e. Para terminar, você pode clicar em “Salvar rascunho”, se ainda não quiser publicar o compromisso (talvez ainda queira confirmar alguma informação), ou clicar em “Agendar e publicar”, para que o registro seja publicado e esteja disponível, então, para visualização na agenda do APO.

Se o compromisso for enquadrado como Audiência:
a. Preencha a forma de realização (Figura 46);
b. Responda à pergunta “Compromisso realizado em viagem com recebimento de hospitalidade?” (Figura 46)
Caso a resposta seja “Sim”, proceda à identificação, no campo abaixo da pergunta, da viagem cadastrada no Sistema para a data indicada. Se ainda não tiver cadastrado a viagem, terá que voltar no menu “Viagens” e realizar este procedimento antes de continuar os registros do compromisso;
Caso a resposta seja “Não”, você pode prosseguir para o passo seguinte;
c. Informe os dados dos agentes públicos, representantes de governo estrangeiro ou organismo internacional, que sejam participantes, conforme o caso (Figura 46);

d. Informe os dados do(s) Agente(s) Privado(s) (nome, cargo, país, CPF/Passaporte; Instituição, e-mail) e o Detalhamento do compromisso (Figura 47).
Há a possibilidade de pedir que um agente privado preencha essas informações. Esse agente privado pode ser o próprio solicitante ou, por exemplo, um assistente, não necessariamente alguém que participará da audiência. Nesse caso, preencha os dados de quem continuará o preenchimento do formulário e clique em “Solicitar preenchimento” (Figura 44).
Caso solicite a agente privado que complemente as informações do formulário, quando feito o preenchimento por ele, o APO e seu(s) delegados serão comunicados por e-mail para que verifiquem as informações fornecidas e confirmem o agendamento. Após a confirmação, o compromisso estará agendado e pronto para ser publicado, conforme descrito no “item f” abaixo.
e. Leia e, se de acordo, confirme o box de alerta: “Os representantes de interesses participantes desta audiência foram informados quanto ao entendimento tácito da Administração de que estão submetidos às normas de ética e de conduta da empresa de que sejam empregados, sócios ou contratados, ou de associações a que sejam filiados, quando couber, e também foram orientados a tomar conhecimento das regras de brindes, presentes e hospitalidades do governo federal.” (Figura 47);
f. Para terminar, você pode clicar em: “Resumo” para ver uma pop-up com os dados informados; “Salvar rascunho”, se ainda não quiser publicar o compromisso (talvez ainda queira confirmar alguma informação); “Excluir”, para apagar o rascunho; “Solicitar preenchimento”, se tiver sido optado por encaminhar ao participante privado para complemento das informações; ou “Agendar”, para que o registro seja salvo no Sistema (Figura 47 e Figura 48);


g. Feito o agendamento, para publicar o compromisso na agenda do APO, clique no botão “Publicar”, localizado na coluna “Ações” correspondente ao compromisso, na tela de “Registro de Compromissos” (Figura 39).
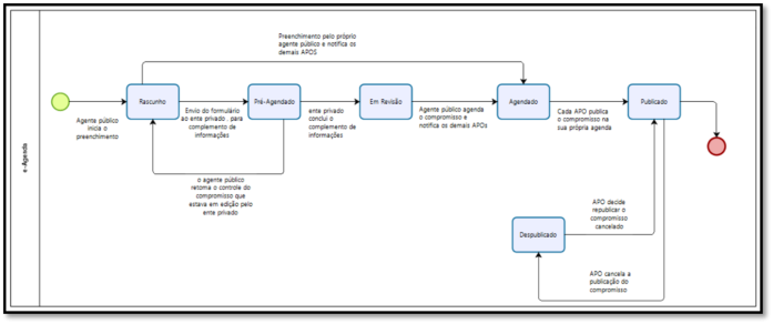
Diagrama de estados de uma audiência

Com base no diagrama de estados de uma audiência, temos que, ao iniciar o preenchimento do compromisso, a audiência tem o status de “Rascunho”. Esse status é temporário e permite que o usuário salve parcialmente o compromisso. Para salvar um compromisso como “Rascunho”, como informado no item anterior, o usuário deve preencher as informações básicas da audiência: forma, data, horário de início e horário de término.
O preenchimento dos dados da audiência pode ser realizado totalmente pelo agente público ou pode ser feita a solicitação para que o agente privado complemente as informações. Se o agente público solicitar o preenchimento pelo agente privado, o compromisso passará para o status de “Pré-agendado”. Quando o agente privado conclui o complemento de informações, o compromisso passa para o status “Em Revisão”. Nesse momento, o agente público fará uma verificação das informações preenchidas, quando poderá corrigir ou complementar informações, e fará o agendamento do compromisso.
Uma audiência pode incluir a participação de vários agentes públicos obrigados (APOs). Neste caso, quando o compromisso é agendado, cada APO participante recebe uma cópia do registro do compromisso, o que funciona como um convite. Este compartilhamento do compromisso não é facultativo; ou seja, criado o compromisso e indicados os APOs participantes, eles receberão, no sistema, uma cópia do compromisso registrado com a possibilidade de publicá-lo como cadastrado pelo APO responsável pelo registro.
O APO indicado como participante não pode editar, via Sistema, o compromisso compartilhado. Caso discorde do que consta do agendamento, pode entrar em contato com o APO responsável pelo registro e pedir a edição, ou decidir não publicar a versão compartilhada e criar seu próprio registro para o compromisso. Caso o APO tenha recebido o compartilhamento de um compromisso, mas não tenha participado, ele pode excluir o seu nome da lista de participantes. Essa opção estará disponível enquanto o compromisso estiver na situação "Rascunho" para as Reuniões, ou “Agendado” no caso de Audiências em que o APO foi indicado como participante.
Ao selecionar a opção "Excluir", o status do APO, nesse compromisso, será alterado para "Excluído" na lista de participantes, proporcionando uma gestão mais eficiente das participações nos compromissos compartilhados. Além disso, o nome do APO deixará de aparecer como participante desse compromisso na área pública de consulta da agenda (tela inicial do site do sistema) dos demais APOs que publicarem o compromisso.
De uma forma ou outra, quando o APO que recebeu o convite procede à publicação, o compromisso passa para o status “Publicado”.
O status “Publicado” é relacionado à participação de cada APO em um determinado compromisso. Dessa forma, considere que os APOs “A e B” foram convidados para a mesma audiência. O APO “A” decide publicar e o APO “B” não faz a publicação do compromisso. Dessa forma, o compromisso estará no status “Publicado para o APO A” e “Agendado” para o APO B”.
Importante destacar, também, que os compromissos com o status “Publicado” serão exibidos na agenda pública da autoridade, e podem ser despublicados e (re)publicados a qualquer tempo.
Duplicação de compromissos
Explicação resumida
A duplicação de compromissos facilita o registro de compromissos recorrentes ou semelhantes, sem a necessidade do preenchimento completo de um novo formulário. A funcionalidade de duplicação, acionada pelo botão roxo na coluna de “Ações”, gera um rascunho de novo compromisso a partir de um registro anterior, contendo os dados já publicados, inclusive de participantes pré-cadastrados, sendo possível editar, adicionar ou excluir participantes.
Passo a passo: Duplicação de compromissos
a. Escolha o compromisso que deseja duplicar e clique no ícone correspondente (
) disponível na lista de compromissos;
b. Selecione a data do novo compromisso;
c. Ao confirmar, será gerado um rascunho que replicará as informações do compromisso original, permitindo a edição de todos os campos, inclusive a adição ou a exclusão de participantes.
d. Após a atualização e a conferência do rascunho criado, basta agendar e publicar o compromisso.
ATENÇÃO! Caso a lista de participantes contenha agentes públicos eventuais, esses só constarão na lista de participantes do novo compromisso caso estejam com substituição ativa para a data do novo compromisso.

Registro de Afastamentos e Substituições
Explicação resumida
Para fins de registro no Sistema e-Agendas, o conceito de “Afastamentos” compreende quaisquer períodos em que o Agente Público Obrigado Titular (APO Titular) designe substituto, seja por um período de dias, seja para um único dia para um compromisso específico. Assim, sempre que um Agente Público Obrigado (APO) não for comparecer diretamente ao compromisso ou estiver afastado, por férias, licença ou outra razão qualquer, ele deverá indicar o período no Sistema e seu substituto deverá publicar sua agenda de compromissos públicos, ainda que não seja ele também um APO Titular.
ATENÇÃO!
⇒ Caso o substituto designado não seja APO, deverá ser antes cadastrado no Sistema – pelo Administrador Institucional Gestor ou Supervisor – como Agente Público Obrigado Eventual. Com esse perfil, a operacionalização de sua agenda somente ficará ativa nos períodos de afastamento registrados pelo APO Titular que o designe substituto.
⇒ Se o substituto do APO Titular já for também APO Titular, não é necessário registrá-lo como APO Eventual. O cadastro de APO Eventual é restrito aos casos em que originalmente o usuário já não seja um Agente Público Obrigado (Titular).
⇒ Se o Agente Público Obrigado Titular tiver, por qualquer motivo, seu perfil no Sistema inativado e depois for recadastrado, os seus gestores de agenda e assistentes técnicos do perfil anterior não são transferidos para o novo perfil. Será necessário fazer a delegação que se queira no perfil atual.
Passo a passo: Registro de afastamento e substituição

a. Clique no menu “Afastamentos”. Na tela que é gerada, você verá uma tabela com a listagem de todos os afastamentos registrados na agenda do usuário (Figura 51);
b. Clique em “+ Registrar afastamento” (Figura 51);

c. No formulário que é aberto, preencha a data de início e de fim da substituição e escolha o substituto entre os Agentes Públicos Obrigados cadastrados (Titulares e Eventuais) ativos para o período indicado. Caso não haja substituto, clicar em “Não há Agente Público Obrigado substituto” (Figura 52).

A publicação na agenda pública do APO em afastamento sem substituto designado aparece da seguinte forma:

A agenda pública do APO em afastamento com substituto designado aparece como na figura abaixo e permite que o cidadão, ao clicar na tarja do afastamento, visualize a agenda do substituto:

É IMPORTANTE SABER:
⇒ Finalizado o período da substituição, o substituto (seja ele APO Eventual ou Titular), seus Assistentes Técnicos e Gestores de Agenda continuarão com acesso ao perfil de substituto no Sistema.
⇒ É importante ressaltar que, no caso de APO Eventual indicado como substituto, o substituto e seus delegados somente poderão fazer registros e edições relacionados a compromissos ocorridos durante o período de substituição;
⇒ Se o afastamento for despublicado pelo APO Titular, o APO Eventual substituto e seus delegados perderão o poder de edição e de criação de novos registros a partir da data da despublicação do afastamento. Nestas situações, o APO Eventual não contará com o prazo de 60 dias para fazer registros e atualizações.
⇒ Substituições de cargo vago devem ser registradas pelo Administrador Institucional Supervisor (AIS).